Biblioteca do Instituto de Química Professora Yeda Pinheiro Dick
Apresentação
A Biblioteca Professora Yeda Pinheiro Dick(BIBQUI) do Instituto de Química é uma biblioteca universitária especializada na área de química, integrante do Instituto de Química e vinculada ao Sistema de Bibliotecas da Universidade Federal do Rio Grande do Sul (UFRGS).
A criação da Biblioteca Professora Yeda Pinheiro Dick está relacionada ao surgimento do curso de Química Industrial da Escola de Engenharia criado em 1920.
Em 1970, por força da Reforma Universitária, o curso de Química Industrial passou a se constituir em uma unidade universitária denominada de Instituto de Química.
Em 1981 o Instituto de Química transferiu-se do prédio da rua Luiz Englert (Campus Central) para o Campus do Vale. A Biblioteca foi instalada provisoriamente em área destinada para laboratórios químicos, ocupando as salas 102, 104 e 106 do Pavilhão E1, localizadas no andar térreo do Prédio 43122.
A Biblioteca permanece no mesmo local, ocupando atualmente uma área física de 356,50 m2.
Localização
A BIBQUI está localizada no Campus do Vale - UFRGS.
Av. Bento Gonçalves, 9500 Prédio 43122 - Bloco I - Campus do Vale - Bairro Agronomia. Porto Alegre - RS - Brasil - CEP 91501- 970
Google Maps: https://goo.gl/maps/RjSUJT1TZVvcM1dF8
Horário de Atendimento
Segunda, Quinta, Sexta das 8h às 17h
Terça e Quarta das 8h às 19h
Contatos
Contatos da BIBQUI
E-mail: bibqui@ufrgs.br
Site: https://www.ufrgs.br/bibqui/
Instagram:@bibqui_ufrgs
Link Tree: https://linktr.ee/bibqui_ufrgs
Usuários
A BIBQ está aberta à comunidade universitária e tem como público alvo:
- Graduandos do Instituto de Química matriculados nos cursos de Química (Bacharelado em Química, Química Industrial e Licenciatura em Química Diurna e Noturna);
- Graduandos das disciplinas oferecidas pelos departamento do Instituto de Química para os cursos de Farmácia, Engenharia (Química, Alimentos, Materiais, Metalúrgica, Mecânica, Elétrica, Civil, Minas, Controle e Automação, Ambiental, Produção e Cartográfica), Física, Geologia, Biomedicina, Ciências Biológicas, Nutrição e Agronomia;
- Pós-graduandos do Programa de Pós-Graduação em Química nos níveis de mestrado, mestrado profissional e doutorado;
- Pós-graduandos de programas interdisciplinares dos quais o Instituto de Química participa: Programa de Pós-Graduação em Ciências dos Materiais, o Programa de Pós-Graduação em Microeletrônica e o Programa de Pós-Graduação em Nanotecnologia Farmacêutica.
Dados Institucionais
A BIBQUI é uma biblioteca setorial especializada na área de química, integrante do Instituto de Química e vinculada ao Sistema de Bibliotecas da UFRGS(SBUFRGS). O SBUFRGS é integrado pela Biblioteca Central, órgão coordenador, 29 bibliotecas setoriais, 1 biblioteca de ensino fundamental e médio e 1 biblioteca depositária das Nações Unidas. As bibliotecas setoriais estão distribuídas entre os campi da UFRGS A biblioteca está comprometida com a missão, visão e valores da UFRGS e do Instituto de Química [1], conforme o site do Instituto:
- Missão - Promover e difundir o conhecimento em Química através da excelência em ensino, pesquisa, extensão e inovação, formando e qualificando pessoas capazes de contribuir para a sociedade.
- Visão - Firmar-se como referência internacional nos âmbitos de ensino, pesquisa, extensão e inovação na Área de Química, entregando resultados para a sociedade.
- Valores: Excelência; Motivação; Ética e Comprometimento
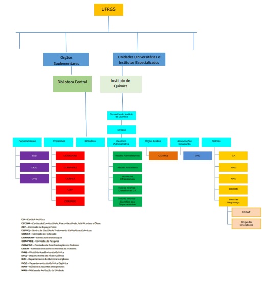
Organograma
Infraestrutura
Recursos financeiros
Os recursos financeiros recebidos pela BIBQUI provêm da destinação orçamentária da Administração Central da UFRGS, gerenciados pela Biblioteca Central e da Unidade de ensino a qual está vinculada.
Recursos materiais e físicos
A BIBQUI foi instalada provisoriamente em área destinada para laboratórios químicos, e permanece no mesmo local ocupando as salas 102, 104 e 106 do Pavilhão E1, localizadas no andar térreo do Prédio 43122” situado no Campus do Vale totalizando atualmente uma área física de 356,50 m2. Dispõe de sala de estudo equipada com uma mesa de estudo coletivo com seis lugares, outras 11 mesas para estudo individual e ar-condicionado. Na sala do acervo há 77 estantes para a guarda dos livros, dissertações e teses, além de um arquivo deslizante para a guarda dos periódicos. Esta sala também é equipada com 5 mesas de estudo coletivo com 8 lugares cada, outras 6 mesas para estudo individual, além de 6 mesas com computadores para acesso à Internet e ar-condicionado. O acervo até dezembro de 2019 era composto de um total de 62.651 itens.
Gestão de Pessoas
A equipe é composta por 04 bibliotecárias, 01 auxiliar de biblioteca e 01 bolsista
Definição dos elementos da política de indexação
A política de indexação visa padronizar os procedimentos quanto ao tratamento técnico da informação com objetivo de estabelecer critérios para otimização do serviço e de processos, resultando em otimização dos recursos humanos e financeiros e incremento na melhoria do sistema de recuperação da informação. A BIBQ tem como parâmetro a Política de Indexação do Sistema de Bibliotecas da UFRGS[2] e demais normas e procedimentos para desenvolvimento do acervo, para o registro de documentos e atendimento aos usuários. O Document@[3] é a base de conhecimento do SBUFRGS, cuja finalidade é reunir e organizar a documentação e as informações relativas ao Sistema de Automação de Bibliotecas da UFRGS (SABi) e ao Repositório Digital da UFRGS (LUME), facilitando a localização e consulta pelas equipes das bibliotecas da Universidade.
Cobertura temática
Química: Química Orgânica; Química Inorgânica; Físico-Química e Química Analítica.
Composição do acervo
O acervo é composto por livros, e-books, periódicos científicos, revistas, CD-ROM, além de fontes de informação como o Portal de periódicos da CAPES e outras bases de dados de jornais, livros e periódicos em texto completo assinadas pela UFRGS.
O acervo conta com obras raras datadas da segunda metade do século XIX e com a coleção completa dos Periódicos da CAS , o Chemical Abstract (CA) desde de sua publicação incial. O Chemical Abstracts Service (CAS) é uma divisão da Sociedade Americana de Química (American Chemical Society) que produz os Chemical Abstracts [4], um indexo da literatura científica sobre a química e os ramos coligados. Os Chemical Abstracts são publicados desde 1907.
Cobertura de assuntos
O acervo conta com material de referência como dicionários, enciclopédias e livros da área de química abrangendo os assuntos de polímeros, macromoléculas, celulose e papel entre outros.
Público Alvo
- Responsáveis pela indexação na BIBQ, integrante do SBUFRGS. A aplicação desta política[5] deve ser feita em conjunto com o Manual de rotinas e procedimentos de indexação[6], com os Manuais do SABi [7] e com o Padrão para entradas de nomes geográficos como assunto [8];
Produtos e serviços
- Apoio a normalização; Auxílio no uso da base de dados;
- Comutação bibliográfica;
- Consulta local de documento;
- Recebimento de doações de livros e outros materiais;
- Elaboração de ficha catalográfica,
- Empréstimo domiciliar;
- Espaços para estudos (01 sala com mesa para estudo coletivo e mesas de estudos);
- Guia de normalização de trabalhos acadêmicos;
- Guarda-volumes;
- Orientação sobre configuração de acesso remoto para consulta dos documentos eletrônicos disponibilizados pela Universidade;
- Orientação sobre o uso de gerenciadores de referências; Orientação sobre ISBN;
- Orientação sobre o uso do SABI/Sabi+;
- Recebimento, por meio eletrônico, de trabalhos acadêmicos (dissertações, teses, TCCs) para disponibilização no Catálogo SABi e Lume.
Capacidade de revocação e precisão do sistema
A capacidade de revocação, recuperação de documentos úteis, e precisão, restrição de recuperação à documentos relevantes, do sistema está associada aos níveis de especificidade e exaustividade utilizados pelo indexador. As orientações sobre os números de termos descritores pré-estabelecidos podem ser localizadas conforme o tipo de documento na Política de Indexação do SBUFRGS[9]. A BIBQ, sendo uma biblioteca especializada, prioriza a delimitação dos assuntos de forma mais aprofundada considerando a cobertura temática
Especificidade
A indexação de um assunto deve ser realizada sob o termo mais específico possível que o abranja por completo. O responsável pela indexação deve buscar a utilização de termos exatos, evitando-se os genéricos. A determinação dos descritores deve priorizar o princípio de um documento nos seguintes fatores:
- assunto da área temática da biblioteca - indexador deve usar o termo mais específico;
- assunto sem relação com área temática da biblioteca - indexador pode usar um termo mais genérico;
- abrangência do assunto do documento - documentos que apresentam uma diversidade de assuntos específicos em uma mesma hierarquia, onde mais de três descritores de uma mesma hierarquia são discutidos, indexar pelo termo imediatamente superior na hierarquia
Exaustividade
A Exaustividade está relacionada à quantidade de termos atribuídos a um determinado documento. A exaustividade é variável conforme a cobertura de assunto:
- assunto da área temática da biblioteca - indexação mais exaustiva;
- assunto sem relação com área temática da biblioteca - indexação menos exaustiva
O indexador deve observar e usar os níveis de exaustividade, de acordo com os principais tipos de documentos existentes na biblioteca. Destaca-se que o nível de exaustividade é exclusivo para delimitar o número de ocorrências do campo 650 em cada registro. Outros campos 6XX podem ser acrescentados. Ver Quadro de número de descritores por tipo de documentos[10].
Formação do indexador
As atividades de indexação requerem um profissional com habilidades e competências específicas consciente que sua atuação deve ocorrer de forma cooperativa, pois está inserida num sistema e que suas decisões podem interferir diretamente na indexação do sistema como um todo. O bibliotecário indexador, conforme a Política de Indexação do SBUFRGS, deve demonstrar as seguintes características e competências[11]: conhecer as áreas de assuntos tratados; conhecer e aplicar as políticas do sistema; identificar as necessidades informacionais dos usuários; possuir bom nível de concentração e capacidade de interpretação de texto; observar os princípios de imparcialidade e coerência; dialogar e/ou negociar questões de indexação; participar de capacitações dentro de sua área de atuação.
Procedimentos relacionados à indexação
Leitura documentária
Os procedimentos utilizados durante a leitura documentária para fins de indexação são subdivididos em três etapas no SBUFRGS como Análise Conceitual, Identificação dos conceitos e Tradução.
- Análise conceitual (etapa inicial) - o indexador realiza uma leitura técnica que garanta a extração de elementos importantes de um documento para facilitar o acesso e a recuperação das informações tais como: título e subtítulo; resumo; sumário; introdução; ilustrações, diagramas, tabelas e seus títulos explicativos; referências; palavras ou grupo de palavras em destaque (sublinhadas, impressas em tipos diferentes); e conclusão.
- Identificação dos conceitos - o indexador identifica os elementos essenciais na descrição do assunto e adotar uma abordagem sistemática para garantir a fidelidade ao documento. A orientação descrita na Política de Indexação do SBUFRGS que faz referência a, a Associação Brasileira de Normas Técnicas (1992, p. 2) onde são apresentadas as seguintes questões:
- qual o assunto tratado no documento?
- como se define o assunto em termos de teorias, hipóteses, etc.?
- assunto contém uma ação, uma operação, um processo?
- o documento trata do agente dessa ação, operação, processo, etc.?
- o documento se refere a métodos, técnicas e instrumentos especiais?
- esses aspectos foram considerados no contexto de um local ou ambiente especial?
- foram identificadas variáveis dependentes ou independentes?
- o assunto foi considerado sob um ponto de vista interdisciplinar? [...]
- Tradução - o indexador procede à conversão dos assuntos selecionados de um documento num determinado conjunto de termos de indexação. O Catálogo de Autoridades[12] é o instrumento de referência a ser utilizado, pois controla a entrada de assuntos no SABI. A BiBQ define a entrada de assunto dos documentos de seu acervo de acordo com sua cobertura temática. Estes procedimentos estão detalhados na Política de Indexação do SBUFRGS [13]
Linguagem documentária
A linguagem documentária na BIBQ é baseada no controle de termos de assuntos da área de conhecimento sob sua responsabilidade em virtude do sistema cooperativo de recuperação do SBUFRGS.
Consistência e uniformidade
A BIBQ é responsável pela indexação dos termos de assuntos relativos à área de Química. Buscando a consistência e uniformidade de indexação dentro do SBUFRGS, para registro de assuntos que estão sob responsabilidade de outras bibliotecas setoriais, o indexador deverá usar os termos escolhidos pelas outras bibliotecas a fim de uniformizar o uso de descritores, visando a consistência na recuperação da informação pelo usuário.
Adequação
O indexador deve ser cauteloso e rigoroso na escolha dos termos focando na recuperação da informação na perspectiva de determinar adequadamente o assunto de um documento e traduzí-lo de uma forma que os descritores o recuperem e o identifiquem
Padrão para representação dos dados bibliográficos
Para representação dos dados bibliográficos o Formato MARC 21 (MARC 21 Format for Bibliographic Data, on-line, feb. 2010) desenvolvido pela Library of Congress é o padrão adotado pelo SBUFRGS.
Código de catalogação
Para descrever o conteúdo dos elementos de dados que compõem um registro, o padrão é o Código de Catalogação Anglo-Americano, 2. ed. rev. 2002 (CCAA2), segundo nível de descrição.
Sistema de classificação
O sistema de classificação adotado na BIBQ é a Classificação Decimal Universal (CDU). Utiliza também a tabela Cutter-Sanborn para a notação de autor.
Vocabulário Controlado
- DeCS/MeSh[14] -Descritores em Ciências da Saúde;
- SciFinder[15] - plataforma de buscas por informações científicas e tecnológicas desenvolvida pelo CAS – Chemical Abstracts Service – que permite o acesso a informações relacionadas às áreas de Química Orgânica, Química Inorgânica, Físicoquímica, Química Analítica; Engenharia Química e afins;
- Vocabulário controlado USP[16]- lista de assuntos utilizada para a indexação de recursos de informação no Banco de Dados Bibliográficos da USP. Devido à diversificação e abrangência dos termos incluídos, referentes às várias áreas do conhecimento, o Vocabulário pode ser utilizado para a representação do conteúdo de documentos de diferentes sistemas de informação, especialmente em bases de dados bibliográficos de instituições de ensino superior.
Sistema de busca e recuperação por assunto
O sistema de busca e recuperação por assunto utilizado é o Sistema de Automação de Bibliotecas (SABi) utiliza o software Aleph para gerenciar as atividades e serviços oferecidos à comunidade usuária. O Aleph é composto por módulos que, entre outras funções, possibilitam o registro e a recuperação de informações bibliográficas através do catálogo on-line (SABi+).
Avaliação do sistema
A avaliação do sistema pode ser realizada através da extração de relatórios no próprio programa de empréstimos a fim de verificar as taxas de assiduidade de empréstimos de usuários, por títulos, documentos que são mais buscados na biblioteca.
Campos de assunto MARC
As normas para entrada de assuntos estão disponíveis no Manual de rotinas e procedimentos de indexação do SBUFRGS[17].Para o preenchimento adequado de campos consultar o manual
- CAMPO BIBLIOGRÁFICO ASSUNTO
- 150 Entrada de assunto principal
- 100 Entrada de assunto principal pelo nome pessoal
- 110 Entrada de assunto principal Entidade
- 111 Entrada de assunto principal Evento
- 130 Entrada de assunto principal Título uniforme assunto
- 151 Entrada de assunto principal Nome geográfico
- 190 Macrodescritor
Os campos de assunto secundário utilizados estão representados nos campos 6XX. Outros campos 6XX podem ser acrescentados.
Capacidade de consulta a esmo (browsing)
O SABi+, sistema automatizado de busca e recuperação da informação online, desde 2019 integra o catálogo SABi, o LUME, o Portal de Periódicos da CAPES, o OpenAIRE (base de acesso aberta)e Minha Biblioteca (coleção e e-books e outras assinaturas da UFRGS), possibilita facilidade na pesquisa com resultados mais abrangentes.
Estratégias de busca
O sistema possibilita a utilização de palavras-chaves, autores ou assuntos. O sistema permite a escolha de fontes de pesquisa on-line por tipo de material: artigos de periódicos, bases referencial, dados econômicos, jornais e revistas, normas técnicas, teses e dissertações e outras ou por área de conhecimento como agrárias, exatas e da terra e etc.
Forma de saída dos dados
A saída dos dados é apresentada através do catálogo online da base de dados SABi+. Os usuários poderão realizar suas buscas através do SABi+, onde serão apresentados, por padrão, os resultados da pesquisa conforme a relevância dos documentos encontrados. Há também a possibilidade de reorganizar os resultados da busca pela data mais recente ou antiga, bem como o formato de título ou título e resumo.
Avaliação
A Política de Indexação adotada pelo SBUFRGS promove a necessidade do diálogo e da negociação entre os bibliotecários de uma mesma biblioteca, bem como entre os bibliotecários das demais bibliotecas para o bom funcionamento do sistema. A exaustividade, a especificidade e a linguagem estão sujeitas a avaliação e controle contínuos com objetivo de verificação do cumprimento dos parâmetros estabelecidos pela Política de Indexação. A aplicação da Política de Indexação apoiada pelo Manual de Rotinas e Procedimentos de Indexação tem o propósito de minimizar as inconsistências das entradas de assunto e contribuir na melhoria das práticas das atividades do indexador e qualificar de forma significativa a recuperação da informação. Esta Política deve ser revisada e atualizada conforme as demandas do SBUFRGS.
Referências
ASSOCIAÇÃO BRASILEIRA DE NORMAS TÉCNICAS – ABNT. NBR 12676: métodos para análise de documentos: determinação de seus assuntos e seleção de termos de indexação: procedimento. Rio de Janeiro, 1992.
CHEMICAL ABSTRACTS SERVICE. In: WIKIPÉDIA, a enciclopédia livre. Flórida: Wikimedia Foundation, 2020. Disponível em: https://pt.wikipedia.org/w/index.php?title=Chemical_Abstracts_Service&oldid=59901761. Acesso em: 15 jul. 2023.
DESCRITORES EM CIÊNCIAS DA SAÚDE: DeCS. ed. rev. e ampl. São Paulo: BIREME / OPAS / OMS, 2017. Disponível em: < http://decs.bvsalud.org >. Acesso em 15 de jul. 2023.
PORTAL DE PERIÓDICOS DA CAPES. SCIFINDER. Disponível em https://www-periodicos-capes-gov-br.ezl.periodicos.capes.gov.br/index.php/scifinder.html. Acesso em: 14 jul.2023.
UNIVERSIDADE FEDERAL DO RIO GRANDE DO SUL. Instituto de Química. Institucional: missão, visão e valores. Porto Alegre, 2023. Disponível em: http://www.iq.ufrgs.br/iq_ufrgs/index.php/institucional/missao-visao-e-valores. Acesso em: 14 jul. 2023.
UNIVERSIDADE FEDERAL DO RIO GRANDE DO SUL. Sistema de Biblioteca UFRGS. Document@ – Base de conhecimento do Sistema de Bibliotecas da UFRGS. Porto Alegre: UFRGS, 2023. Disponível em: https://www.ufrgs.br/documenta/. Acesso em: 02 jul. 2023.
UNIVERSIDADE FEDERAL DO RIO GRANDE DO SUL. Sistema de Biblioteca UFRGS. Manual de rotinas e procedimentos de indexação do SBUFRGS. Porto Alegre: UFRGS, 2023. Disponível em: https://www.ufrgs.br/documenta/d/manual-rotinas-procedimentos-indexacao/. Acesso em: 10 jul. 2023.
UNIVERSIDADE FEDERAL DO RIO GRANDE DO SUL. Sistema de Biblioteca UFRGS. Política de Indexação do SBUFRGS. Porto Alegre: UFRGS, 2023. Disponível em: https://www.ufrgs.br/documenta/d/politica-indexacao-sbufrgs/. Acesso em: 10 jul. 2023.
VOCABULÁRIO CONTROLADO DA USP. Agência de Bibliotecas e Coleções Digitais da USP, ABCD, 2022 Disponível em: https://vocabusp.abcd.usp.br/Vocab/. Acesso em 15 jul.2023
