Biblioteca Ministro Carlos Thompson Flores - 2025/1
Apresentação
Este documento foi elaborado com o propósito de introduzir uma política de indexação e apresentar conceitos úteis para a utilização do manual de indexação feito para a Biblioteca Ministro Carlos Thompson Flores.
A instituição
A Biblioteca Ministro Carlos Thompson Flores é uma biblioteca jurídica especializada em Direito Eleitoral pertencente ao Tribunal Regional Eleitoral do Rio Grande do Sul (TRE-RS), ela se encontra no 9° andar da Rua Duque de Caxias, 350, no Centro Histórico de Porto Alegre. O Tribunal Regional Eleitoral do Rio Grande do Sul é um órgão federal com função de organizar, fiscalizar e julgar as eleições conforme a Justiça Eleitoral brasileira, cada estado possui um TRE, que funciona como instância intermediária entre os Juízes Eleitorais, responsáveis pela primeira instância, e o Tribunal Superior Eleitoral (TSE), que representa o grau máximo da Justiça Eleitoral. Algumas das principais funções da instituição são: alistamento eleitora, registro de candidaturas a cargos políticos, fiscalização e prestação de contas partidárias, fiscalização de propaganda eleitoral, administra as eleições municipais, estaduais e federais, processos e julgamentos de políticos em seus cargos ou em período de eleições.
O funcionamento da biblioteca é de segunda à sextas-feiras, das 12h às 19h. A unidade de informação foi inaugurada formalmente dia 25 de março de 2022 e, mas faz parte do tribunal a mais tempo, e desde esta mesma data, continua em processo de ampliação do seu espaço físico. No entanto, existem documentos internos tratando sobre decisões feitas sobre a utilização da biblioteca desde 1993. Todas as bibliotecas dos Tribunais Regionais Eleitorais fazem parte da Rede de Bibliotecas da Justiça Eleitoral (REJE).
O TRE é composto por três prédios, localizados em diferentes pontos da cidade, o principal fica localizado na Rua Sete de Setembro 730, e o da Rua. Siqueira Campos, 805, ambos localizados no Centro Histórico de Porto Alegre.
Usuários
Os usuários da biblioteca são, principalmente, os servidores do TRE-RS, magistrados, servidores de zonas eleitorais de outros municípios. Membros do TJRS, promotores, procuradores, entre outros e também fazem parte dos usuários da biblioteca. Ela também pode ser utilizada por público externo, mais comumente por alunos de faculdades de Direito e advogados, no entanto, o público externo não tem acesso ao serviço de empréstimo, apenas consulta local.
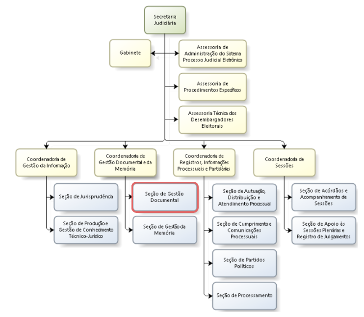
Organograma
A biblioteca, dentro da instituição TRE-RS se encontra na Secretaria Judiciária (SJ), dentro da Coordenadoria de Gestão Documental da Memória (CGDOM) e parte da Seção de Gestão Documental (SEGED).
Infraestrutura
O espaço da biblioteca atualmente ocupa todo o 9° andar do prédio da Duque de Caxias.
Recursos
Físicos
A biblioteca adquire seus recursos físicos por meio de compra e doação. Atualmente, possui mesas e computadores para usuários e para atendimento, armários, impressora, scanner, estantes de exposição de livros, placas anti-furto e o seu acervo.
Financeiros
A biblioteca é financiada pelo TRE-RS, que tem seu dinheiro repassado pelo TSE e é alocada um orçamento pelo mesmo a fim de financiar serviços digitais, móveis e compras de obras.
Humanos
A biblioteca conta com uma equipe pequena composta por:
- 2 bibliotecários
- 2 estagiários de Biblioteconomia
Estagiários: serviço de referência, atendimento ao usuário, catalogação, organização do acervo, relatórios das bibliotecas digitais, desenvolvimento das etiquetas dos livros (cutter, etc), indexação, revisão das revistas dos tribunais eleitorais. Bibliotecários: revisar o trabalho dos estagiários, catalogação, classificação dos livros, indexação, administração da biblioteca, responsável pelos orçamentos, relatórios, pedidos almoxarifado, etc.
Política de Indexação
Este documento tem como objetivo a formalização do processo de indexação a fim de simplificar a realização da indexação.
Público-alvo
A política de indexação se destina a uso interno dos funcionários da Biblioteca Ministro Carlos Thompson Flores.
Acervo
O acervo físico é composto por obras no formato de:
- Livros;
- Folhetos;
- Teses;
- CDS;
- DVDs;
- Normas;
- Relatórios;
- Publicações próprias do TRE-RS e de outros TRES;
- Manuais;
- Periódicos.
O acervo conta com aproximadamente 6 mil livros, dispostos nas estantes, o número de periódicos é incerto, mas deve chegar a 1,2 mil. Além do acervo físico, serviços de bibliotecas digitais contratadas compõe o acervo digital, como a biblioteca digital ProView e a biblioteca digital Juruá a fim de atender os servidores de todo o RS.
Assuntos e Cobertura Temática
O acervo tem ênfase em obras de direito eleitoral, no entanto, a fim de melhor apoiar servidores e magistrados, também pode cobrir outros temas de direito e assuntos relevantes à outros departamentos do TRE-RS.
- Direito Eleitoral;
- Direito Administrativo;
- Direito Civil;
- Direito Processual Civil;
- Direito Penal;
- Direito Processual Penal;
- Direito Constitucional;
- Direito Tributário;
- Direito do Trabalho;
- Direito Internacional;
- Direito do Comércio;
- História da política;
- Arquivologia;
- Biblioteconomia;
- Filosofia;
- Administração de pessoal;
- Ciência política;
- Direito Administrativo;
- Direito comercial;
- Sociologia
- Partidos políticos;
Serviços e Produtos
Os serviços realizados na biblioteca e produtos oferecidos são:
- Empréstimo e devolução de obras;
- Empréstimo permanente para unidades do TRE-RS;
- Renovação de empréstimos de forma física ou online;
- Serviço de referência;
- Catálogo online;
- Consulta local;
- Boletim informativo da biblioteca;
- Catálogo de Publicações do TRE-RS;
- Informativo de aquisições da biblioteca;
- Empréstimo e entrega de livros para outra sede do TRE-RS '
- Elaboração de kits legislativos.
Projetos voltados ao público:
- Adote um livro.
O projeto Adote um Livro tem como objetivo aproximar os usuários da biblioteca, incentivando tanto a doação quanto a aquisição de obras. Usuários, servidores do TRE-RS ou qualquer pessoa interessada podem doar livros à biblioteca. As obras que não forem incorporadas ao acervo são disponibilizadas no Adote um Livro, expostas em duas estantes, onde qualquer pessoa pode retirar gratuitamente o exemplar que desejar. A lista dos livros também é divulgada na INTRANET, exclusiva para os servidores de todo o estado, que podem solicitar exemplares por e-mail ou telefone. Nesse caso, os estagiários se encarregam de enviar o livro ao município do servidor por meio da seção de transporte do Tribunal.
Sistema de Recuperação da Informação (SRI)
A biblioteca possui um catálogo online, que pode ser acessado pelos usuários, além da recuperação e busca poder ser feita pelos funcionários pelo sistema utilizado na biblioteca, o ALEPH.
Busca e Recuperação
As buscas mais frequentes requisitadas aos funcionários são realizadas pelos campos de autor e assunto, já sobre o catálogo online. Não é possível um acesso por parte da administração da biblioteca a fim de receber relatórios relacionados ao seu uso. Todas as bibliotecas da REJE tem acesso aos registros da rede, possibilitando uma busca mais ampla. A recuperação no sistema ALEPH dá prioridade para precisão, descartando elementos irrelevantes para a busca.
Capacidade de consulta do usuário
O catálogo online da REJE procura reproduzir campos de pesquisa utilizados no ALEPH, sejam os mais comuns ao usuário - como título, autor, assunto e ano - quanto opções de busca mais utilizadas por funcionários das bibliotecas - como ISBN, código de barras e número de sistema - criando uma experiência mais limitada ao usuário sem conhecimento sobre a recuperação de sistemas como o descrito. Com o objetivo de diminuir algumas das dificuldades que possam ser causadas por um catálogo mais específico do que serviços de busca mais utilizados, a biblioteca divulga novas aquisições aos servidores do TRE-RS pela rede interna da instituição.
Resultados de busca
O resultado da busca no catálogo online oferece acesso a uma visualização do registro catalográfico completo e a informação de quais bibliotecas da rede possuem a obra selecionada. A busca possui diversos filtros, como ano de publicação, idioma, aplicação de operadores booleanos, seleção de palavras-chave, etc. No entanto, não oferece a opção de organizar os resultados de outra forma.
Campos MARC
Alguns dos campos a serem preenchidos estão abaixo: Tipo de material: livro
- 008
- 020 ISBN
- 041 Idioma
- 080 Classificação Decimal Universal (CDU)
- 100 Autor - Nome pessoal
- 240 Título uniforme (usado quando for obra traduzida)
- 245 Título principal
- 250 Edição
- 260 Publicação, edição
- 300 Descrição física
- 490 Indicação de série
- 500 Notas, incluindo 504 e 505
- 610 Entidade
- 650 Assunto - Tópico
- 700 Entrada secundária - Nome pessoal
Linguagem documentária
As bibliotecas da Rede de Bibliotecas da Justiça Eleitoral (REJE) utilizam duas fontes para indexação: o Tesauro da Justiça Eleitoral (Tesauro da JE) - que pode ser acessado em forma de site por computadores na rede dos tribunais eleitorais e possui acesso aberto ao seu formato em pdf - e o uso uniforme do tesauro e do vocabulário visa a consistência de termos utilizados para indexação, de forma que possibilite uma biblioteca da REJE recuperar registros de todas as bibliotecas na rede Catálogo de Autoridades da Rede Virtual de Bibliotecas (RVBI). Se dá preferência para termos existentes no tesauro.
Especificidade
Na indexação realizada na biblioteca, tem como princípio o uso de uma alta especificidade, especialmente para as obras cujo conteúdo está relacionado ao Direito Eleitoral ou assuntos que tenham uma grande demanda de procura, como Direito Civil e Direito Processual Civil. Ao utilizar uma alta exaustividade faz com que evite generalizações que possam dificultar a recuperação da informação, o uso de termos que reflitam com exatidão os conteúdos tratados nas obras deve ser usado. Dessa forma, tem uma dedicação maior em representar com precisão e detalhamento os assuntos tratados, dando preferência a termos que vão representar de forma clara e específica os temas ligados a determinada área. São exemplos de termos termos específicos priorizados como "Direito Eleitoral", "Registro de Candidatura", "Propaganda Eleitoral", "Financiamento de Campanha", "Prestação de Contas Eleitorais", entre outros, em vez de categorias amplas como "Direito" ou "Ciências Jurídicas". Esta prática visa a garantir que os bibliotecários e funcionários encontrem com maior facilidade e precisão os documentos que algum usuário desejar.
Exaustividade
Em relação à exaustividade, a biblioteca possui uma política de indexação exaustiva para certos assuntos, principalmente para obras cujo conteúdo é relacionado ao Direito e às suas diversas vertentes. Nesses casos, é atribuido uma quantidade maior de termos, de modo que vai abranger não só o tema central, mas também aspectos secundários ou que tenham relação e que possam ser relevantes para a pesquisa jurídica. Assim, livros que tratam do Direito como assunto principal podem receber termos adicionais relacionados a áreas como Direito Penal, Direito Processual Penal, Direito Administrativo, Direito Constitucional, entre outras, sempre que pertinente ao conteúdo, além de que já é utilizado o campo 505 de notas de conteúdo onde é transcrito todo o sumário para quando recuperar o livro poder olhar no sistema e não em sua forma física, como o Aleph permite a pesquisa por notas de conteúdo isso ajuda mito na recuperação de alguns assuntos muito específicos que não são abrangidos no campo 650.
É estabelecido que cada livro indexado receba, em média, entre 8 a 14 termos, variando conforme a complexidade e a abrangência temática da obra. Esta política visa aumentar e melhorar as possibilidades de recuperação da informação, sem comprometer a objetividade e a clareza na representação dos assuntos. E com sempre acompanhamento do bibliotecário para caso sentir a necessidade de aumentar a quantidade de termos.
Adequação
A biblioteca não possui controle sobre o tesauro e vocabulário, cabendo à REJE a inserção de novos termos. Em caso de inexistência de termo, pode ser feita a relação de termos próximos pelo subcampo $x do campo 650 do MARC.
Sistema de Classificação
O sistema de classificação utilizado pela biblioteca do TRE-RS é a Classificação Decimal Universal (CDU) e a escolha para cada livro é feita pelo bibliotecário, os estagiários podem também sugerir quando forem catalogar um título. n
Indexação
A indexação das obras pode ser feita pelos bibliotecários ou pelos estagiários, colocada em pré-catalogação e revisada pelo bibliotecário. A REJE não especifica como deve ser feita a indexação além do uso dos vocabulários controlados recomendados, no entanto, a Biblioteca Ministro Carlos Thompson Flores dá preferência à especificidade na indexação de assuntos sem um número de termos exatos que devem ser utilizados para cada obra, com a característica de somente utilizar o campo de assunto tópico (650) em nível primário ou não especificado, sem distinguir um nível secundário. Para extrair as informações a serem indexadas, a biblioteca do TRE-RS - devido à natureza da grande maioria das obras que compõe seu acervo - dá preferência pela utilização das informações retiradas do título, do sumário e, se necessário, de informações obtidas por uma leitura superficial da obra.
Manual
O manual de indexação foi elaborado em um documento separado a fim de oferecer um acesso mais rápido e simples por ser um documento que visa agilizar, exemplificar e simplificar o processo de indexação.
Avaliação
A avaliação da política de indexação da biblioteca será realizada de forma trimestral, buscando verificar se o sistema de indexação está realmente atendendo às necessidades de busca dos usuários e garantindo uma recuperação eficiente da informação. Ela será feita de duas formas:
- Ouvindo a opinião dos usuários sobre a clareza e a utilidade dos descritores utilizados na indexação. Para isso, a biblioteca poderá aplicar questionários simples, com perguntas abertas e fechadas, destinados tanto ao público interno (servidores e estagiários) quanto ao público externo (pesquisadores e demais usuários que acessam a biblioteca). Isto deverá ser avaliado não apenas para os usuários, mas também para os funcionários que trabalham na biblioteca e fazem o atendimento ao usuário, se os descritores estão sendo efetivos.
- Observando o número de buscas realizadas no catálogo, a frequência de atualização dos descritores e a quantidade de solicitações de ajuda relacionadas à busca de informações. Esses vãp ajudar a perceber se os usuários estão conseguindo encontrar o que procuram de forma autônoma e eficiente.
E o sistema de avaliação contará com um canal de comunicação, como um endereço de e-mail ou um formulário eletrônico, para que os usuários possam relatar dificuldades, sugerir melhorias ou fazer críticas sobre a forma como as informações estão organizadas e descritas, e os próprios funcionários da biblioteca possam debater com os bibliotecários e ver se o sistema é eficiente. A biblioteca poderá realizar ajustes na política de indexação, sempre que for preciso, desde que seja encontrado algum problema ou necessidade de melhora, garantindo que a biblioteca sempre esteja atualizada e adequada às demandas do TRE-RS e os demais servidores da justiça eleitoral do estado do RS, assim como todos os seus usuários atuais e futuros.
Referências
AUTORIDADES: VCB. RVBI. Disponível em: http://biblioteca2.senado.gov.br:8991/F/?func=find-b-0&local_base=sen10. Acesso em 26 ago.2023
BIBLIOTECA MINISTRO CARLOS THOMPSON FLORES. Tribunal Regional Eleitoral-RS. Disponível em: https://www.tre-rs.jus.br/institucional/biblioteca/biblioteca. Acesso em 27 ago. 2023.
CATÁLOGO DA REJE. Tribunal Superior Eleitoral. Disponível em: https://www.tse.jus.br/institucional/catalogo-da-reje. Acesso em 1 set. 2023.
MARC 21: formato bibliográfico. PUC Rio. Disponível em: dbd.puc-rio.br/MARC21/index.html. Acesso em 2 set. 2023.
REJE: Rede de Bibliotecas da Justiça Eleitoral. Tribunal Superior Eleitoral. Disponível em: https://www.tse.jus.br/institucional/biblioteca/reje/rede-de-bibliotecas-da-justica-eleitoral-reje. Acesso em 3 set. 2023.
TESAURO DA JUSTIÇA ELEITORAL. Tribunal Superior Eleitoral. Disponível em: https://www.tse.jus.br/institucional/biblioteca/tesauro-da-justica-eleitoral. Acesso em 26 ago. 2023.
