Biblioteca Central da UFRGS - 2025/1
A Biblioteca
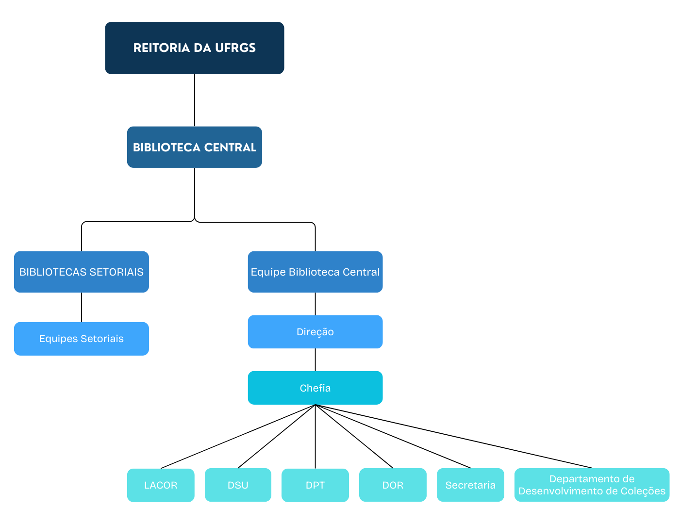
A Biblioteca Central (BC) da UFRGS é um órgão vinculado à Reitoria da universidade e tem a função de coordenar o Sistema de Bibliotecas UFRGS (SBUFRGS) que abarca as 31 bibliotecas setoriais da UFRGS e, nas palavras de Cira Ribeiro, "prover infraestrutura bibliográfica, documentária e informacional para apoiar as atividades da Universidade, prestando atendimento a todos os membros da comunidade universitária" (RIBEIRO, 2006, p.11). Atualmente, a biblioteca tem em seu acervo 8 coleções: Eichenberg, R, U, EDIT, de Periódicos, Dorval Serrano, Século XX e Obras raras.
História
O Serviço Central de Informações Bibliográficas da UFRGS foi criado por um convênio entre a Universidade e o Conselho Nacional de Pesquisas em 1959, através do Instituto Brasileiro de Bibliografia e Documentação, sendo extinto em 1962, mesmo ano em que surge o Serviço de Bibliografia e Documentação. Sete anos depois, em 1969, a UFRGS adquire uma coleção de aproximadamente 40 mil volumes de diversos assuntos (predominantemente história, literatura, filosofia e arte), publicados entre os séculos XVI e XX, do professor Gert Eduardo Secco Eichenberg, que dá nome à coleção.
A Biblioteca Central da UFRGS foi oficialmente criada em dezembro de 1971 para coordenar e supervisionar as bibliotecas da universidade, seguindo o Estatuto e o Regimento Geral da Universidade aprovados no ano anterior, que além de preverem sua criação, vinculavam-na à Reitoria, através da Superintendência Acadêmica. No ano seguinte, a BC e as demais bibliotecas da instituição passam a formar o Sistema de Bibliotecas da UFRGS.
Em 1976 a Biblioteca Central passa a cuidar do serviço de aquisição de periódicos e em 1978 é criado o Departamento de Obras Raras da BC. Em 1986, o espaço da Biblioteca é movido do local onde hoje é a Sala Redenção para o térreo do prédio da Reitoria.
Entre os anos de 2014 e 2015, a Biblioteca Central realiza o projeto "Preservação do Acervo Raro da UFRGS", em parceria com o BNDES, para higienizar, acondicionar e catalogar e inserir no catálogo SABi as obras raras da instituição, com o projeto abrangendo os acervos dos Departamentos de Obras Raras das Bibliotecas Central e das Faculdades de Medicina e de Direito. Também no ano de 2015 é extinta a Comissão de Automação, com a coordenação técnica das bibliotecas da universidade passando a ser responsabilidade da Biblioteca Central.
Informações Institucionais
Equipe
A equipe da BC (em maio de 2025) é composta pelos seguintes membros:
- Direção: Dirce Maria Santin
- Chefia: Vanessa Inácio de Souza
- Secretaria:
- Rocheli de Oliveira Lopes - Secretária
- César Daniel de Assis Rolim
- Departamento de Desenvolvimento de Coleções:
- Lenise Di Domenico
- Thiago Kern
- Ana Luci Innocente Alves
- Departamento de Serviços aos Usuários (DSU):
- Beatriz Helena Pires de Souza Cestari
- Bianca Pagnoncelli
- Vanessa Inácio de Souza
- Zuleika Souza Branco
- Departamento de Processos Técnicos (DPT):
- Diane Cátia Tomasi
- Luísia Feichas Alves
- Thiago Kern
- Maria José Cruz (Seleção de doações e processamento técnico do acervo)
- Priscila Saraiva Jacobsen
- Departamento de Obras Raras (DOR):
- Ana Lucia de Macedo Rüdiger - Coordenadora
- Eugenio Carlos Hansen
- Laboratório de Conservação e Restauração (LACOR):
- Maria Lúcia Ricardo Souto
- Maria Luisa Faccioni Damiani
- Bolsistas:
- Dennis Pereira Krigger (DSU)
- Luísa Pritsch Pompermayer (DSU)
- Raíssa Arrieche Soares (DSU, DDC)
- Thamiris Gamboa (DSU, DDC)
Localização
A Biblioteca Central da UFRGS está localizada no andar térreo da Reitoria, Prédio 12107, no campus Centro, endereço Av. Paulo Gama, nº 110 - Porto Alegre/RS, 90040-060.
Horário de Funcionamento
Segunda-feira à sexta-feira das 9h às 17h.
Contato
- Telefone: (51) 3308-3065
- e-mail: bcentral@bc.ufrgs.br
Redes Sociais
- Facebook: https://www.facebook.com/biblioteca.centralufrgs/
- Instagram: https://www.instagram.com/bc_ufrgs/
- X/Twitter: https://twitter.com/BC_UFRGS
Acervo
O acervo é divido em oito coleções de livros, revistas e documentos históricos da Administração Central, tendo obras publicadas pela Editora da UFRGS, obras raras e edições de tiragem limitada, além de possuir obras que abordam temas gerais, com predominância das áreas de História, Literatura, Filosofia, Arte e obras de referência.
As oito coleções são:
- Coleção Eichenberg: Coleção de cerca de 50 mil obras de diversos assuntos (predominantemente história, literatura, filosofia e arte) publicadas entre os séculos XVI e XX (das quais cerca de 10 mil foram identificadas como obras raras e incorporadas à Coleção de Obras Raras da Biblioteca), adquirida pela UFRGS em 1969 e incorporada à Biblioteca Central em 1978.
- Coleção R: Coleção de obras de referência (dicionários, enciclopédias, bibliografias, entre outros).
- Coleção U: Documentos de valor histórico para a memória da Universidade emitidos pela Administração Central.
- Coleção EDIT: Coleção focada em obras que foram publicadas pela editora da UFRGS.
- Coleção de Periódicos: Coleção formada por revistas periódicas de cunho científico.
- Coleção Dorval Serrano: Coleção formada pelas obras de literatura raras doadas pela família de Dorval Serrano.
- Coleção Século XX: Coleção formada por edições de tiragem limitada, publicadas e financiadas através de leis de incentivo à cultura ou com patrocínio.
- Coleção Obras Raras: Coleção composta pelas cerca de 10 mil obras raras da Coleção Eichenberg.
Serviços e Produtos
Empréstimo, Renovação e Reserva
Empréstimos, renovações e reservas do acervo da BC podem ser feitos por qualquer um com vínculo (mesmo que temporário) à UFRGS ativo, alguns colaboradores convidados, funcionários do HCPA ou de instituições que possuem convênio com a BC. Os volumes podem ser conferidos, ou ter seus empréstimos renovados, através do portal SABi+, enquanto que reservas só são possíveis quando o item requisitado não estiver disponível. Mais informações podem ser consultadas na aba Empréstimo, renovação e reserva¹ do site da Biblioteca Central.
Normalização: orientação
Seja através do curso de extensão do Super 8, do trabalho direto dos bibliotecários (não só da BC, mas de outras bibliotecas setoriais) ou de templates disponibilizados de forma digital, é possível buscar auxílio na normalização de trabalhos acadêmicos (sejam TCCs, teses ou dissertações). Mais informações sobre o serviço podem ser encontradas na página Apoio à normalização bibliográfica⁵ no site das Bibliotecas UFRGS.
Capacitações
A Biblioteca Central, através do projeto de extensão Super 8³, oferta diversas capacitações, focadas em desenvolver as habilidades em competências informacionais e comunicacionais dos participantes. Mais informações podem ser encontradas na aba Sobre o projeto⁴ na página do Super 8.
Visita orientada de grupos
Como parte de seus serviços, a BC oferta visitas orientadas em grupo ao acervo da Coleção Eichenberg e ao Laboratório de Conservação e Restauro (que realiza diferentes atividades necessárias para a conservação do acervo da Biblioteca), além de oficinas e outras atividades durante o Portas Abertas da UFRGS. Informações sobre o agendamento e as normas para visitação podem ser encontradas na aba Visita orientada de grupos² no site da Biblioteca Central.
Comutação bibliográfica
Através do COMUT, tendo uma referência bibliográfica com o máximo de dados possíveis, é possível a usuários ter acesso a cópias de documentos técnico-científico (trabalhos acadêmicos em geral, artigos de periódicos, trabalhos e anais de eventos e/ou publicações oficiais) indisponíveis nas Bibliotecas ou nas bases de dados da UFRGS. Mais informações sobre o serviço podem ser encontradas na aba Comutação bibliográfica (COMUT)⁶ no site das Bibliotecas UFRGS.
Ficha catalográfica
O serviço de elaboração de fichas catalográficas para livros, anais de eventos e periódicos é prestado pela Biblioteca Central exclusivamente à Reitoria, Pró-Reitorias, Conselhos Superiores, Secretarias, Procuradoria Geral e órgãos suplementares da UFRGS.
Solicitação ISBN
As bibliotecas da UFRGS presta o serviço de emissão de ISBN a obras produzidas por órgãos da Universidade.
Solicitação ISSN
As bibliotecas setoriais da UFRGS prestam o serviço de atribuição de ISSN, o número de identificação de periódicos, como revistas, jornais e anais de congressos.
Produção intelectual (PI)
As produções intelectuais de docentes e/ou técnicos-administrativos ligados à Universidade Federal do Rio Grande do Sul podem ter suas publicações (impressas ou digitais) e manuscritos registrados no SABi através das bibliotecas setoriais. A Biblioteca Central, então, fica responsável pelo registro das Produções Intelectuais da Reitoria, Pró-Reitorias, Conselhos Superiores, Secretarias, Procuradoria Geral e órgãos suplementares. É também na Biblioteca Central que são feitos os registros no SABi de patentes e recursos educacionais e a produção intelectual dos servidores da UFRGS beneficiados pelo Programa de Incentivo Educacional.
Doação de livros e outros materiais
Assim como as bibliotecas setoriais, a Biblioteca Central da UFRGS recebe doações de materiais, desde que estes estejam em bom estado e com informações em dia. Para doar, é necessário apresentar, pessoalmente ou por e-mail, uma lista discriminando título, autor(es) e ano de publicação de cada item. Uma vez aprovada a doação pela equipe da BC, é necessário assinar um termo de doação.
Usuários
Atende às demandas do ensino, pesquisa e extensão da comunidade acadêmica da UFRGS, alunos de graduação, de pós-graduação, docentes ou servidores técnico-administrativos da UFRGS estão automaticamente cadastrados para utilizar o serviço de empréstimo domiciliar.
Cartão de identificação
- O cartão de identificação da UFRGS deve ser usado para empréstimos de livros e demais materiais disponibilizados pela Biblioteca.
- A perda do cartão deve ser notificada, imediatamente, em qualquer biblioteca do sistema, para evitar o uso indevido do mesmo.
- Enquanto não for emitida a segunda via do cartão você não poderá utilizar o serviço de empréstimo domiciliar.
Recursos Financeiros
Os recursos financeiros da BC vêm do repasse do orçamento governamental à Pró-Reitoria de Planejamento e Controladoria da UFRGS (PROPLAN). Multas por atraso na devolução dos itens também formam uma entrada de recursos financeiros.
Recursos Materiais e Físicos
A BC da UFRGS conta com três áreas: Área de acervo, Sala de leitura (espaço para estudo e leitura, com equipamentos para acesso à internet) e área administrativa.
Política de Indexação
Uma política de indexação é de extrema importância, pois padroniza os procedimentos quanto ao tratamento técnico da informação, direcionando o serviço de indexação e contribuindo para a melhoria na recuperação da informação. Além disso, possibilita a otimização dos recursos humanos e financeiros disponíveis.
A Política de Indexação da instituição tem por objetivo geral:
- Estabelecer diretrizes para a representação temática de documentos no Sistema de Automação de Bibliotecas (SABi).
E por objetivos específicos:
- Controlar a entrada de assuntos no SABi;
- Qualificar a recuperação da informação.
Indexação
A Biblioteca Central da UFRGS coordena tecnicamente o SBUFRGS (Sistema de Bibliotecas UFRGS), elaborada pelo Grupo de Estudos de Indexação (GEI), sendo composta por 31 bibliotecas setoriais especializadas, uma biblioteca de ensino fundamental, ensino médio e uma biblioteca depositária da documentação da Organização das Nações Unidas (ONU). O processamento técnico é descentralizado, contudo obedece às políticas do SBUFRGS.
Processo de Indexação
Para a indexação em si, utiliza-se o Manual de rotinas e procedmentos de indexação do SBUFRGS, desenvolvido pelo Grupo de Estudos de Indexação (GEI), composto por Ana Paula Araújo Cabral da Silva, Édina Maria Gomes da Cunha Pureza, Elisa Alves de Oliveira, Inês Maria de Gasperin, Magda Helena Behrmann, Miriam Velci Barcellos Fernandes, Renata Cristina Grun e Vanessa Inácio de Souza.
O processo de indexação consiste de três etapas: análise conceitual, identificação dos conceitos e tradução.
Análise Conceitual
A análise conceitual dos documentos depende de uma leitura técnica que garanta que nenhuma informação seja negligenciada.
Na leitura técnica, as seguintes partes do documento devem ser consideradas:
- título e subtítulo;
- resumo;
- sumário;
- introdução;
- ilustrações, diagramas, tabelas e seus títulos explicativos;
- referências;
- palavras ou grupo de palavras em destaque (sublinhadas, impressas em tipos diferentes); e
- conclusão.
Não indexar por qualquer um destes elementos isoladamente, pois em muitos casos eles não representam o conteúdo do documento em sua totalidade.
Identificação dos Conceitos
A identificação dos conceitos é a segunda etapa do processo de indexação, nela o indexador identifica os elementos essenciais na descrição do assunto com uma abordagem sistemática, que garante a fidelidade ao documento.
Para essa sistematização, a Associação Brasileira de Normas Técnicas (1992, p. 2) apresenta questões que contemplam a diversidade de acervo e a interdisciplinaridade do assunto, características do SBUFRGS. São elas:
a) qual o assunto de que trata o documento?
b) como se define o assunto em termos de teorias, hipóteses, etc.?
c) o assunto contém uma ação, uma operação, um processo?
d) o documento trata do agente dessa ação, operação, processo, etc.?
e) o documento se refere a métodos, técnicas e instrumentos especiais?
f) esses aspectos foram considerados no contexto de um local ou ambiente especial?
g) foram identificadas variáveis dependentes ou independentes?
h) o assunto foi considerado sob um ponto de vista interdisciplinar? [...] (ASSOCIAÇÃO BRASILEIRA DE NORMAS TÉCNICAS, 1992, p. 2).
Elementos da Política de Indexação
Cobertura de assunto
O conhecimento se desenvolve de modo interdisciplinar, mas o foco da representação temática deve estar relacionado com as necessidades de informação do público-alvo de cada biblioteca.
Exaustividade
Esta Política recomenda o uso de níveis de exaustividade, de acordo com os principais tipos de documentos existentes nas bibliotecas. Segundo o SBUFRGS, os níveis de exaustividade recomendados são:
- Obras de referência, até 3 descritores;
- Periódicos, até 5 descritores;
- Livros e capítulos de livros, até 8 descritores;
- Bibliografias, até 2 descritores;
- Anais de eventos, até 5 descritores;
- Dissertações, até 8 descritores;
- TCCs, até 3 descritores;
- Teses, até 8 descritores;
- Trabalhos de eventos, até 8 descritores.
Especificidade
Um assunto deve ser indexado sob o termo mais específico que o abranja completamente. Por abrangência, entende-se o uso de termos exatos e não genéricos, pois numa hierarquia de assuntos um termo específico está subordinado ao termo genérico. No entanto a utilização concomitante dos termos genérico e específico é redundante, visto que no conceito do termo específico já está contido o conceito do termo genérico.
Linguagem controlada
Esta Política determina o emprego de uma linguagem controlada e pós-coordenada por ser a linguagem que combina ou coordena os termos no momento da busca. Além disso, é a linguagem mais recomendada para sistemas automatizados. Entretanto, a linguagem pós-coordenada não exclui totalmente o uso de subcampos/subcabeçalhos.
Campos MARC
Seguindo o Manual de Rotinas e Procedimentos do SBUFRGS, os campos MARC normalmente utilizados são:
- Campo 100 – Entrada Principal pelo Nome Pessoal
- Campo 130 - Título Uniforme
- Campo 150 - Entrada de Assunto
- Campo 245 – Indicação de Título
- Campo 260 - Publicação
- Campo 300 - Descrição Física
- Campo 500 - Notas
- Campo 6XX - Utiliza-se o atalho Ctrl + F3 para o preenchimento correto com descritores autorizados no Catálogo de Autoridades.
- Campo 700 - Entradas Secundárias
Tradução
Cada biblioteca tem, individualmente, a responsabilidade de elaborar um Catálogo de Autoridades próprio, já que o Sistema de Bibliotecas UFRGS não possui um vocabulário controlado centralizado que abranja, de forma satisfatória, todas as áreas do conhecimento. Baseado nesse documento, cabe ao indexador fazer a tradução, isto é, "[...] a conversão dos assuntos selecionados de um documento [...]" (Behrmann et al., 2023).
Busca e Recuperação
Busca - Sabi+
O sistema de busca Sabi+ (Sistema de Automação de Bibliotecas Integrado) da UFRGS permite aos usuários acessar o catálogo unificado das bibliotecas da universidade, facilitando a localização e recuperação de materiais físicos e digitais. Através de uma interface online, os usuários podem realizar buscas por título, autor, assunto, ISBN e outros critérios específicos. O SABi apresenta filtros para refinar os resultados por biblioteca, tipo de material, idioma, entre outros, ajudando a encontrar recursos mais específicos. O sistema também oferece funcionalidades como reservas, renovação de empréstimos e consulta de histórico de uso, além de mostrar a localização exata dos itens nas diferentes bibliotecas, tornando o processo de pesquisa mais rápido e organizado para a comunidade acadêmica.
Recuperação - Aleph
O sistema de recuperação de informações Aleph, utilizado pelo Sistema de Bibliotecas da UFRGS (SBUFRGS), permite aos usuários acessar e buscar o acervo das bibliotecas de forma integrada e eficiente. Esse sistema oferece múltiplas opções de pesquisa, como busca por autor, título, assunto e palavras-chave, possibilitando o refinamento dos resultados por filtros, como tipo de material, data de publicação e localização física do item. Ao realizar uma busca, o Aleph utiliza algoritmos de indexação que relacionam termos de pesquisa com os metadados dos materiais catalogados, proporcionando resultados precisos e relevantes. Além disso, ele permite que os usuários gerenciem suas contas para realizar reservas, renovações e verificar o histórico de empréstimos, promovendo uma experiência de recuperação de informação completa e interativa.
Formação do Indexador
O perfil de indexador exige competências e habilidades específicas. O SBUFRGS considera os seguintes fatores essenciais para um bibliotecário indexador:
- conhecer as áreas de assuntos tratados;
- conhecer e aplicar as políticas do sistema;
- identificar as necessidades informacionais dos usuários;
- possuir bom nível de concentração e capacidade de interpretação de texto;
- observar os princípios de imparcialidade e coerência;
- dialogar e/ou negociar questões de indexação;
- participar de capacitações dentro de sua área de atuação.
Avaliação
A recomendação é de que uma avaliação de todos os itens da política de indexação seja feita periodicamente, por meio dos profissionais de indexação da BC e da aplicação de pesquisas de satisfação dos usuários.
Referências
UNIVERSIDADE FEDERAL DO RIO GRANDE DO SUL. Biblioteca Central. SABi. Disponível em: https://www.ufrgs.br/bibliotecacentral/. Acesso em: 22 maio 2025.
BEHRMANN, Magda Helena; FERNANDES, Miriam Velci Barcellos; GASPERIN, Inês Maria de; GRUN, Renata Cristina; OLIVEIRA, Elisa Alves de; PUREZA, Édina Maria Gomes da Cunha; SILVA, Ana Paula Araújo Cabral da; SOUZA, Vanessa Inácio de. Grupo de Estudos de Indexação (GEI). Manual de rotinas e procedimentos de indexação do SBUFRGS. 2023. Disponível em: https://www.ufrgs.br/documenta/d/politica-indexacao-sbufrgs/. Acesso em: 22 maio 2025.
SOLICITAÇÃO DE ISBN. Bibliotecas UFRGS. Disponível em: https://www.ufrgs.br/bibliotecas/servicos/solicitacao-isbn/. Acesso em: 09 nov. 2024.
SOLICITAÇÃO DE ISSN. Bibliotecas UFRGS. Disponível em: https://www.ufrgs.br/bibliotecas/servicos/solicitacao-isSn/. Acesso em: 09 nov. 2024.
SOBRE O PROJETO. Bibliotecas UFRGS. Disponível em: https://www.ufrgs.br/super8/sobre/. Acesso em: 09 nov. 2024.
VISITA ORIENTADA DE GRUPOS. Biblioteca Central da UFRGS. Disponível em: https://www.ufrgs.br/bibliotecacentral/servicos/visita-orientada/. Acesso em: 09 nov. 2024.
COMUTAÇÃO BIBLIOGRÁFICA (COMUT). Bibliotecas UFRGS. Disponível em: https://www.ufrgs.br/bibliotecas/servicos/comut/. Acesso em: 10 nov. 2024.
